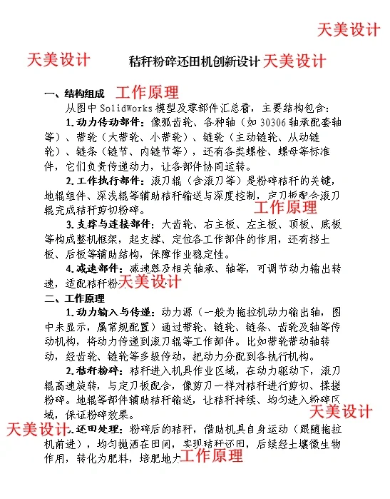
秸秆粉碎还田机创新设计 养羊网 2025-09-29 秸秆粉碎还田机创新设计 秸秆粉碎还田机创新设计|秸秆粉碎还田机结构设计|秸秆还田机设计|秸秆粉碎还田机设计\n \n秸秆粉碎还田机三维模型【solidworks2018设计+工作原理解释】,模型带设计参数,包含solidworks装配体、零件图三维模型。可以作为农业机械、机械创新、机械设计参考资料,根据实际需求进行二次设计变更,同类产品优化设计。\n \n#秸秆 #秸秆粉碎机 #机械设计 #农机 #农业机械 #机械毕业设计 #毕业设计 #机械 #机械毕业 #非标自动化 养羊网 2025-09-29 上一篇:【明日猪价】9月29日全国猪价稳中有跌! 下一篇:大家都是在哪买羊肉 您可能还会对下面的文章感兴趣111: 相关文章 近期价格更新!!! 原来这么多年都被牧场宣传片骗了 近期价格更新!!! 济州岛西归浦必吃TOP3?