肉制品日报:山西屠宰新政 | 新疆粮改饲 |
肉制品日报:山西屠宰新政 | 新疆粮改饲 |










1、企业业绩增长与发展策略:
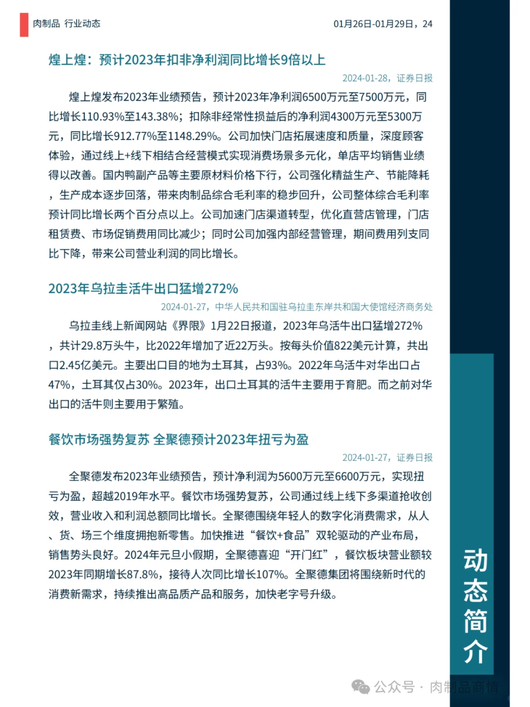
煌上煌预计2023年净利润6500万元至7500万元,同比增长110.93%至143.38%。全聚德预计2023年净利润5600万元至6600万元,超越2019年水平。京基智农预计2023年度实现归母净利润15亿元至17亿元,同比增长85.66%至108.86%。这些数据显示,企业通过加快门店拓展、优化线上线下结合的经营模式、深度顾客体验等策略,实现了显著的业绩增长。
2、国际市场动态:
乌拉圭2023年活牛出口猛增272%,共计29.8万头,主要出口土耳其。美国羊肉协会放弃对新西兰和澳大利亚羊肉加征关税的法律行动。这些事件反映了国际肉制品市场的动态变化和贸易政策的影响。
3、行业政策与监管:
哈萨克斯坦对特定美国州份的禽制品实施临时限制。辽宁省实施《食用农产品市场销售质量安全监督管理办法》。山西省公开征求《山西省畜禽屠宰管理条例(修订草案)》意见。这些政策变化显示政府在食品安全、动物健康和产业发展方面的管理趋严。
4、市场需求和消费趋势:
卤味品类市场规模约3000亿元,去年业绩企稳回升。玉林市牛腩粉产业年产量7万吨,产值7.5亿元。这些数据揭示了市场需求多样化和消费者偏好的变化。
5、产业链创新与转型:
河北唐县通过科学养殖推动肉羊产业规模化,年销售额突破160亿元。新疆自2016年启动“粮改饲”项目,累计完成优质饲草种植740万亩。克什克腾旗推广“托养”模式,2023年“托养”基础母牛2500余头。这些举措体现了地方政府和企业在推动肉制品产业链优化和转型方面的努力。
详情如图
煌上煌预计2023年净利润6500万元至7500万元,同比增长110.93%至143.38%。全聚德预计2023年净利润5600万元至6600万元,超越2019年水平。京基智农预计2023年度实现归母净利润15亿元至17亿元,同比增长85.66%至108.86%。这些数据显示,企业通过加快门店拓展、优化线上线下结合的经营模式、深度顾客体验等策略,实现了显著的业绩增长。
2、国际市场动态:
乌拉圭2023年活牛出口猛增272%,共计29.8万头,主要出口土耳其。美国羊肉协会放弃对新西兰和澳大利亚羊肉加征关税的法律行动。这些事件反映了国际肉制品市场的动态变化和贸易政策的影响。
3、行业政策与监管:
哈萨克斯坦对特定美国州份的禽制品实施临时限制。辽宁省实施《食用农产品市场销售质量安全监督管理办法》。山西省公开征求《山西省畜禽屠宰管理条例(修订草案)》意见。这些政策变化显示政府在食品安全、动物健康和产业发展方面的管理趋严。
4、市场需求和消费趋势:
卤味品类市场规模约3000亿元,去年业绩企稳回升。玉林市牛腩粉产业年产量7万吨,产值7.5亿元。这些数据揭示了市场需求多样化和消费者偏好的变化。
5、产业链创新与转型:
河北唐县通过科学养殖推动肉羊产业规模化,年销售额突破160亿元。新疆自2016年启动“粮改饲”项目,累计完成优质饲草种植740万亩。克什克腾旗推广“托养”模式,2023年“托养”基础母牛2500余头。这些举措体现了地方政府和企业在推动肉制品产业链优化和转型方面的努力。
详情如图

