2025年下半年宏观经济预测
2025年下半年宏观经济预测




一、2025年下半年基本面:经济力求全年平衡
GDP:中性预计全年增速5.1%,呈“前高后低”“L”型趋势;实际增速区间4.8%-5.2%(乐观5.2%、悲观4.8%)
工业生产:“三抢”(抢出口、抢“两新”、抢AI)逐步降温,全年增加值增速5.3%,四季度降至4.7%
消费:全年社零增速5.0%,呈“物质消费理性化,精神消费奢侈化”特征;政策依赖以旧换新,需扩围至服务领域
投资
制造业:全年增速7.7%,受出口拖累但获设备更新、数字经济、高端制造支撑
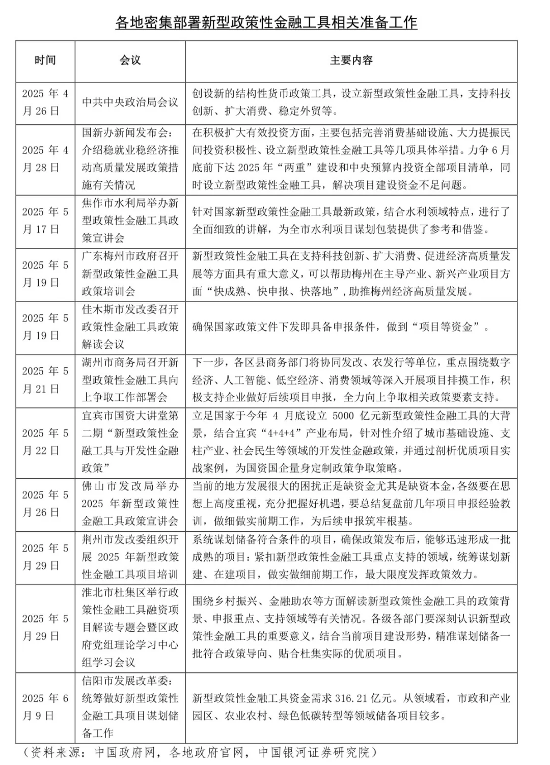
基建:全年增速6.3%,中央主导项目(铁路、水利)托底,新型政策性金融工具将发力
地产:全年开发投资增速-10.2%,销售、价格、投资端均磨底,政策待增量(城市更新、政策性金融工具)
进出口:全年出口增速1.5%(Q4降至-10.6%),“抢出口”支撑韧性;进口增速-1.5%,受外需、摩擦制约
二、价格:供强需弱持续,压制价格低位运行
CPI:全年同比0.0%,呈“V”型;猪价稳、油价承压、内卷抑制回升,核心CPI修复有限
PPI:全年同比-2.3%,无法转正;地产疲软、微观动能不足、产能利用率低致改善有限
三、就业:劳动力市场成下半年核心关切
压力:上半年失业率5.0%,外来人口失业上升;1222万高校毕业生+往届未就业者冲击市场
支撑:新质生产力相关行业(装备制造、汽车、计算机电子)吸纳就业能力强
政策:中央财政安排667.4亿就业补助,延续降费率、稳岗返还等政策
四、货币政策:货币宽松超预期
基调:延续“适度宽松”,为14年来首次,核心是流动性充裕、相机抉择、支持性取向
目标:首要目标为经济增长和充分就业,需进一步降实际利率(当前高于自然利率230BP)
路径:下半年或1-2次降息(共20-30BP)、50BP降准;推新型政策性金融工具、重启PSL、扩结构性工具
五、财政政策:相机抉择留后手
现状:上半年积极靠前发力,收支差创新高,为下半年留空间;低物价、土地收入疲软拖累广义财政
增量:下半年依赖新型政策性金融工具(5000亿规模,投科技、消费等),增发国债、提赤字率概率低
方向:支出重点为消费(以旧换新扩围)、社保(育儿补贴、提养老标准)
#宏观经济 #产业发展趋势 #当代中国经济 #经济大环境
GDP:中性预计全年增速5.1%,呈“前高后低”“L”型趋势;实际增速区间4.8%-5.2%(乐观5.2%、悲观4.8%)
工业生产:“三抢”(抢出口、抢“两新”、抢AI)逐步降温,全年增加值增速5.3%,四季度降至4.7%
消费:全年社零增速5.0%,呈“物质消费理性化,精神消费奢侈化”特征;政策依赖以旧换新,需扩围至服务领域
投资
制造业:全年增速7.7%,受出口拖累但获设备更新、数字经济、高端制造支撑
基建:全年增速6.3%,中央主导项目(铁路、水利)托底,新型政策性金融工具将发力
地产:全年开发投资增速-10.2%,销售、价格、投资端均磨底,政策待增量(城市更新、政策性金融工具)
进出口:全年出口增速1.5%(Q4降至-10.6%),“抢出口”支撑韧性;进口增速-1.5%,受外需、摩擦制约
二、价格:供强需弱持续,压制价格低位运行
CPI:全年同比0.0%,呈“V”型;猪价稳、油价承压、内卷抑制回升,核心CPI修复有限
PPI:全年同比-2.3%,无法转正;地产疲软、微观动能不足、产能利用率低致改善有限
三、就业:劳动力市场成下半年核心关切
压力:上半年失业率5.0%,外来人口失业上升;1222万高校毕业生+往届未就业者冲击市场
支撑:新质生产力相关行业(装备制造、汽车、计算机电子)吸纳就业能力强
政策:中央财政安排667.4亿就业补助,延续降费率、稳岗返还等政策
四、货币政策:货币宽松超预期
基调:延续“适度宽松”,为14年来首次,核心是流动性充裕、相机抉择、支持性取向
目标:首要目标为经济增长和充分就业,需进一步降实际利率(当前高于自然利率230BP)
路径:下半年或1-2次降息(共20-30BP)、50BP降准;推新型政策性金融工具、重启PSL、扩结构性工具
五、财政政策:相机抉择留后手
现状:上半年积极靠前发力,收支差创新高,为下半年留空间;低物价、土地收入疲软拖累广义财政
增量:下半年依赖新型政策性金融工具(5000亿规模,投科技、消费等),增发国债、提赤字率概率低
方向:支出重点为消费(以旧换新扩围)、社保(育儿补贴、提养老标准)
#宏观经济 #产业发展趋势 #当代中国经济 #经济大环境
上一篇:揭露一个涉及老年人的诈骗手段
下一篇:科技让猪肉五块钱一斤

